技术服务

SERVICE

技术服务

高质量的数据和快速的周转期以支持各项药物开发、临床前研究和临床研究

高分辨空间代谢组
更新时间: 2024-12-10 15:20

非靶向代谢组学(Untargeted metabolomics)是代谢组学的另一种方法,与靶向代谢组学相反,它不专注于预先设定的代谢物列表,而是尝试全面分析样本中的所有代谢物。这种方法可以揭示样本间的代谢差异,发现未知代谢物,并探索代谢途径的变化。

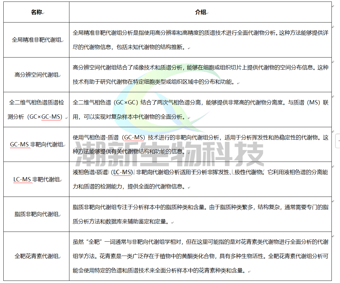
以下是几种非靶向代谢组学技术的介绍:

非靶向代谢组学为生物医学研究提供了一个全面了解代谢变化的工具,它可以帮助研究人员发现新的生物标志物,理解疾病的代谢机制,并探索环境因素对代谢的影响。随着分析技术的进步和生物信息学工具的发展,非靶向代谢组学在生物科学和临床研究中的应用越来越广泛。