CUSTOMER
客户中心
助力生命健康领域从基础研究到产业化的加速转化

近日,意大利帕多瓦大学与多中心合作团队在 Nature Cell Biology(IF≈28)发表重磅研究,题为《Endoplasmic reticulum–mitochondria contacts are prime hotspots of phospholipid peroxidation driving ferroptosis》。文章由 Simone P. Figarola 等为一作,Cristina Mammucari 为通讯作者。
研究聚焦铁死亡的最早触发位置,发现脂质过氧化并非在细胞内均匀发生,而是优先在内质网–线粒体接触位点(ER–mitochondria contact sites, EMCS)集中爆发,并沿这些“通道”扩散至线粒体,引发代谢崩溃。团队进一步揭示 PERK、EMCS 距离调控以及三阴性乳腺癌对铁死亡敏感性的关键结构基础,为肿瘤铁死亡靶向治疗提供了清晰的空间机制模型。
文章从铁死亡的空间起点切入,指出当前对脂质过氧化(PLox)最初发生的亚细胞区域认识不清。铁死亡依赖 PUFA-PL 的氧化,线粒体参与度在不同研究中争议不断,而 EMCS 作为 ER 与线粒体之间的结构接口,天然富含特定脂质,同时也是 Ca²⁺、ROS、代谢物交换的关键节点。作者提出假设:铁死亡早期 PLox 是否可能起源于 EMCS,并沿 EMCS 传播至线粒体,进而引发线粒体功能障碍、结构破坏与细胞死亡。
为验证这一空间假说,研究团队采用活细胞超分辨成像、电子显微镜、脂质组学、氧化脂质组学、FRET 探针、空间伪足(mask)分析、多组学统计分析等方法,逐步追踪 PLox 的空间动力学,解析 EMCS 的重构过程,并测试调控 EMCS 距离与铁死亡敏感性的因果关系。

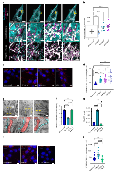
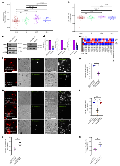
Fig. 1|EMCSs rapidly expand at the onset of lipid peroxidation
在铁死亡诱导剂 RSL3 作用后,作者观察到 EMCS 在数分钟内快速扩张。ER 标记 Sec61β–mCherry 与 MitoTracker 的共定位体积急剧增加,白色的 EMCS mask 在 5–30 分钟呈现明显膨胀。量化结果显示,EMCS 占 ER 的比例从基线迅速升高,且包含多次独立实验重复。通过原位 PLA,IP3R3–VDAC1 的交互点数量随时间持续增加,提示结构紧密化。TEM 进一步确认 EM 与线粒体的距离在铁死亡触发后缩短,而抗氧化剂 Fer-1 可阻断这种接触扩张,证明 EMCS 重塑依赖脂质过氧化压力。

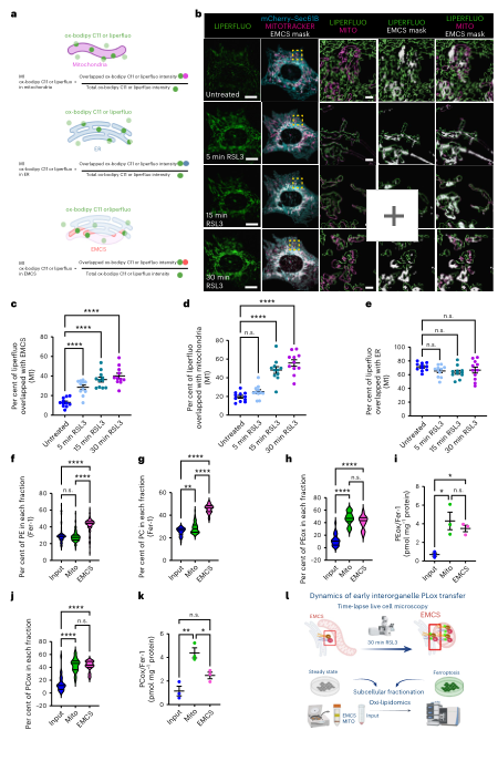
作者进一步追溯 PLox 的空间轨迹。使用 Liperfluo 追踪脂质氧化信号,通过 Mander’s 系数定量其在不同亚细胞结构中的富集度。结果显示:PLox 在 5 分钟内最先显著富集于 EMCS,而此时线粒体与 ER 的富集尚不明显;在 15–30 分钟,PLox 才逐步向线粒体扩散。也就是说,脂质过氧化有明确的空间顺序:先 EMCS,后线粒体。脂质组学数据表明 EMCS 天然富集 PUFA-PE/PC,这些“高风险脂质”使其成为铁死亡易燃区;氧化 PEox、PCox 的比例在 EMCS 与线粒体均升高,而 CL 氧化则更偏向线粒体,符合其膜特性。

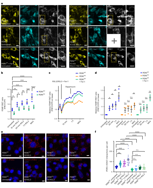
为了探究 EMCS 扩张是否需要特定蛋白因子,作者关注 PERK。利用 FRET 监测 EM–mito 距离,在 PERK 缺失细胞中,RSL3 诱导下的 EMCS FRET 信号上升显著受阻,说明 EMCS 扩张依赖 PERK。时间轨迹显示,PERK 缺失细胞的 EMCS 重构明显迟缓,且在 rapamycin 等条件下仍存在差异。此外,IP3R3–VDAC1 的原位 PLA 交互点在 PERK KO 细胞中的上升幅度也被削弱,确认 PERK 参与调控 EMCS 扩张的动力。总体来看,PERK 是铁死亡中 EMCS 结构重塑的关键调控分子,其缺失能显著抵消脂质氧化驱动的接触扩张。

作者进一步测试“物理拉远 EMCS”是否能保护线粒体。利用 9×L spacer 延长 ER–mito 距离,使两者难以形成致密接触。在活细胞成像中,表达 9×L spacer 的细胞,EMCS mask 的形成在 RSL3 刺激后明显受抑制,量化显示 EMCS 占 ER 体积比例增长受限。更关键的是,Liperfluo 在 EMCS 与线粒体中的富集大幅度被压制,表明 PLox 的跨结构传播受到阻断。也就是说,单纯改变几纳米的空间距离,就能显著干扰铁死亡链条,揭示铁死亡具有强烈的结构依赖性。

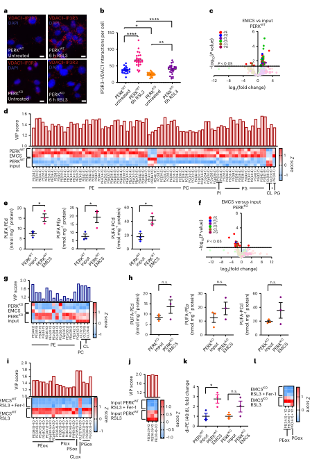
为了理解 EMCS 为什么是“起火点”,作者进行了大规模脂质组分析。统计显示 EMCS 天然富集 PUFA-PE、PUFA-PC 等典型铁死亡易感脂质,且这些脂质在 RSL3 刺激后迅速升高。火山图与 heatmap 清楚标记出 PE40:8 等“双 PUFA”脂种在 EMCS 的强富集趋势。PERK 缺失改变了 EMCS 的脂质组成,使 PUFA-PL 的富集度下降,并减弱氧化脂质的累积。进一步分析显示,EMCS 与线粒体之间的氧化 PL 分布模式具有高度一致性,符合前述“起源于 EMCS、再扩散至线粒体”的空间路径。

作者考察 EMCS 紧密化对铁死亡敏感性的直接影响。细胞死亡实验显示,PERK KO 明显抗铁死亡,而重新表达 PERK 能恢复敏感性。进一步在 MFN2 KO 背景中引入 ER–mito tether(ERMIT2-HA)可强化 EMCS,使细胞对 RSL3 更易死亡。相反,加入 9×L spacer 则保护细胞、降低死亡率。总体而言,EMCS 的紧密化不是被动现象,而是铁死亡推进链条的核心步骤之一,EMCS 的物理与分子强化都足以提升死亡敏感度。

最后,作者将 EMCS 结构特征与三阴性乳腺癌(TNBC)分析结合。通过 ssGSEA 比较不同 TNBC 亚型,发现 EMCS 富集分数在亚型间差异明显,BLIS、IM 的 EMCS 指标较高,与铁死亡敏感性呈正相关。继续在 MDA-MB-157 和 Hs578T 等细胞系中验证,EMCS 丰富度越高,RSL3 诱导下细胞死亡越显著。强行增加 EMCS(OMM–ER linker)会提升铁死亡敏感性,而拉远 EMCS(9×L spacer)则降低死亡率。TNBC 中的 EMCS 结构状态因此成为铁死亡治疗潜在的预测指标和干预靶点。