SERVICE
技术服务
高质量的数据和快速的周转期以支持各项药物开发、临床前研究和临床研究
靶向代谢组学(Targeted metabolomics)是代谢组学的一个分支,专注于特定代谢物的精确定量和定性分析。这种方法涉及使用已知的目标代谢物列表,并应用各种分析技术来测量这些代谢物在生物样本中的浓度。靶向代谢组学通常具有较高的灵敏度和特异性,适用于研究特定的生物化学途径或代谢变化。
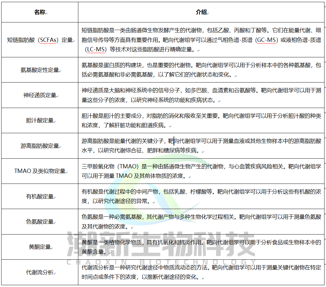
以下是靶向代谢组学在不同代谢物类别中的应用:

靶向代谢组学的主要技术:
液相色谱-质谱(LC-MS):用于分离和定量复杂样本中的代谢物。
气相色谱-质谱(GC-MS):适用于挥发性和热稳定代谢物的分析。
核磁共振(NMR):提供代谢物的结构信息,同时进行定量分析。
靶向代谢组学在生物医学研究中具有广泛的应用,它可以帮助科学家揭示代谢途径的变化,发现疾病标志物,并研究药物的作用机制。随着分析技术和生物信息学工具的发展,靶向代谢组学正在成为研究代谢相关疾病的一个重要工具。